Hello from sunny Tenerife ☕️
Welcome to another edition of the Positive Experiments newsletter 🎉
If you are not a subscriber, here’s what you missed over the past 30 days:
Growth Experiments
Experimentation governance
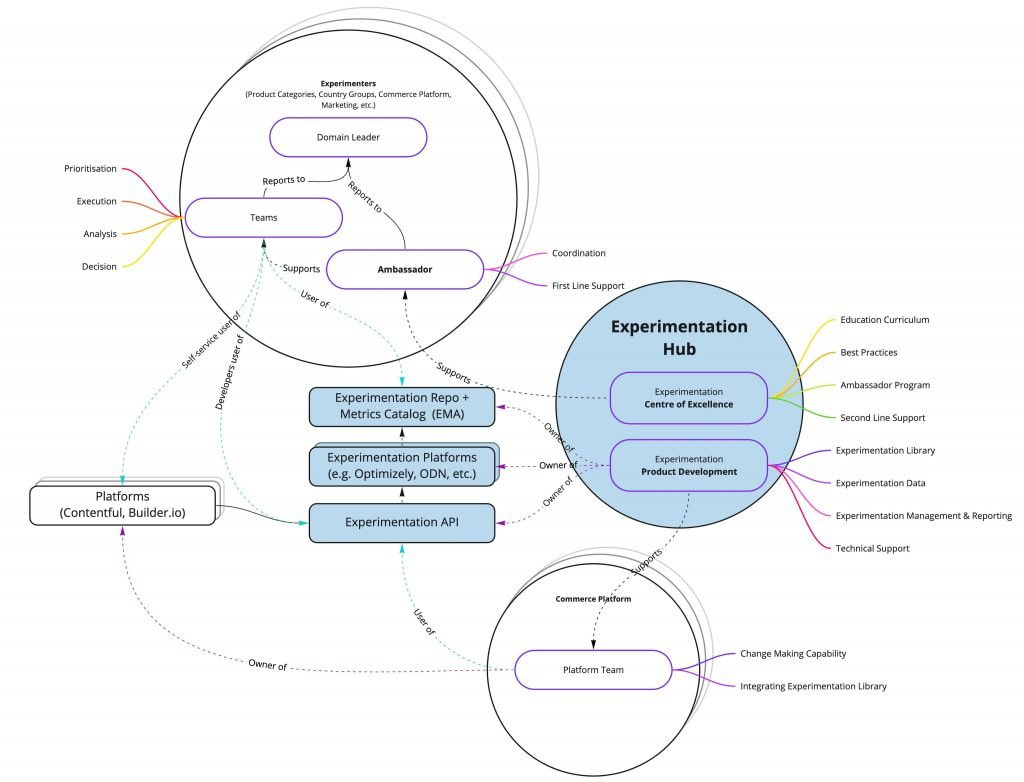
Have you read Vista's approach to scale experimentation?
There's a lot to like about the "experimentation hub" structure
Reaction to Vista’s Experimentation Hub
The DnA team at Vista put together a concise description of their hybrid approach to foster and support a culture of experimentation.
On taking a hybrid approach
Effective execution of an experiment requires a diverse set of skills and roles. It would be unreasonable to expect any individual or team to have all the skills and roles required. Instead, we aim to ensure that teams have easy access to the required skillsets and tools by clearly defining their boundaries and supporting escalation paths.
—
Johnny Longden has a great explanation for the skills needed to build an experimentation function, both the “must-haves” and the “nice-to-haves” — they make sense.
Vista’s three types of experimentation-related skillset are the reason behind the centralized approach, you have a lot of domain knowledge in specific business units, and having ambassadors is better than counting on the product teams alone.
When I think about the structure of mature experimentation programs, I think about Edgar Spongolts’ post exploring pros and cons, inspired by Stefan Thomke's method.
Vista's Experimentation Hub follows the Center of Excellence design.
The Experimentation Hub is centrally responsible for the Experimentation Ambassador Program framework. The program focuses on the recruitment, education, and shared ceremonies for Experimentation Ambassadors throughout the organisation.
The program also offers a “mentorship service”, where members of the Centre of Excellence will be available to guide ambassadors on their own domain projects.
I believe this setup offers more knowledge sharing and makes hiring easier.
Welcoming junior team members to the Ambassador program ensures the right training and career progression is natural towards the Hub.
Senior members in the Hub handling special projects are constantly engaged.
What if we don’t build our test platform? What does the structure look like?
Many experimentation teams decide to grow their operations before investing in a homegrown platform. Different budget allocation, there’s no right or wrong.
I believe Lukas’ experience with Booking’s platform is real value added to Vista’s future testing product.
In the diagram, the Experimentation Hub leads a Product Team that owns the development of the internal testing tool.
Therefore, Experimentation Product Development will hire the cross-functional skillset you expect, product designers, full-stack engineers, and data scientists to name a few.
I believe the CoE accomplishes the same efficiency in communication and skillset distribution even if maintaining a 3rd party testing tool like Convert, SiteSpect, or VWO.
—
So what?
Solving structure and governance will help experimentation teams to answer "what are the responsibilities of this department within the org?"
A RACI matrix can be a helpful exercise to map responsibilities according to the roles in the structure, on Vista's example Ambassadors, Center of Excellence, and Product Development.
For mature product-led organizations, having this definition, where experimentation ends and Product starts goes a long way toward accountability and culture building.
Q: How is experimentation structured in your organization?
If you’ve made it this far, I believe you will get value from subscribing.
I dedicate 10 hours so you can read it in about 10 minutes.
Financial freedom
Investing in NPS leaders
If you have new information that the market doesn't understand how important it is, or even how to gather it, you really could beat the market.
I think with NPS, it's that data that no one else has.
That's Fred Reichheld for the Motley Fool Money podcast.
According to his analysis, NPS leaders returned 3X more on capital gains than the average S&P500 for the past decade.
When I first started diving into the quantitative side of fundamental analysis this was my metrics checklist:
Price to earnings ratio
Earnings per share
Return on capital
Cash-debt ratio
Dividend yield
Payout ratio
Cash flow
Margins
Most investors carry an accountant mindset (GAAP) and those are metrics made conventional by that group.
When you're an accountant. You're solving for profits.
When you are “Love customers is the purpose of my business. Enriching the lives of customers is what animates both my economics and inspires my employees.”
The market is gonna take a long time before it understands because I think it is a different mentality.
Phillip Fisher, Mr. Buffet’s qualitative mentor
These are quotes from The Warren Buffet Way
Fischer was aware that superior companies not only possess above-average business characteristics but equally important or directed by people with above-average management capabilities.
He argued management must also develop good working relations with all its employees. Employees, should genuinely feel that the company is a good place in which to work.
Brian Feroldi's stock screener process looks up CEO's approval using Glassdoor.
Fred suggests Intuit $INTU to be an NPS leader.
Fisher tries to uncover clues that might lead him to understand the superiority of a company in relation to its competitors. He argues that reading only the financial reports of a company is not enough to justify an investment. The essential step in prudent investing, he explained, is to uncover as much about the company as possible from people who are familiar with the company.
—
So what?
NPS can be useful and it can be tricky to measure.
I find it interesting to see its application to simulate a portfolio strategy.
I wonder if this is survivorship bias.
Companies that measure NPS are in general tech companies. The same that saw drastic multiple expansion and contraction over the past year.
What about the good companies that still don't report on NPS? Will an "NPS Leaders Strategy” lead to high tech concentration? Is that good?
Handpicked from brilliant minds
Morgan Housel at Time Ferris
March was the month I discovered more from Morgan Housel's work.
I shared with you earlier his evergreen piece on "Big Skills."
Tim Ferris did his magic with a complete three hours interview exploring Morgan's character and interests.
Here are some of my notes:
Risk is a very personalized calculation that is mostly function of one’s objectives, inspirations, and time horizons.
Precisely. Growth stocks might be risky and volatile now, does the same hold for a 10-year investment horizon?
Selfish writing is the type of content game I believe I want to play.
Morgan works on what’s genuinely interesting to him, this is freedom.
On saving philosophy and leaving money for the next generation — I want to give my children enough money so they can do anything but not enough for them to do nothing.
Great vision for parenting. Still collecting mental models in that area.
“Be greedy when others are fearful” is easier said then done when in isolation. The same goes for answering “how would you feel if the stock market fell 30%?” without context.
History doesn’t repeat itself but it rhymes, when chaos takes the street it’s never in isolation, but with an unprovoked war or with a virus that threatens the life of loved ones.
Food for thought.
Add his reference authors https://otter.ai/u/G_6WIuFx7bh3i42FPKWjmbr2Pvo?f=home
The high cost of an easy job
Morgan referenced Nick M, writer at Dollars And Data as one of his reading references. His analogy of investing and time resonates.
Changing world order by Ray Dalio
Received this piece from Piotr.
I knew Dalio’s experience as an investor, I read a lot from his bull case on international markets when I was defining the size of the pie for VXUS.
He released earlier this month a 40min animation covering highlights of his new book. The timing of this piece couldn’t be better.
100% worth the time.
Time analysis — March 2022
Inspired by Rob Dyrdek and his 4 rhythms of life method, I started monitoring time at a high-order categorization: Work, Life, Health, Rest.
Oura's software handles rest based on sleep data, and Timeular the others.
22 hours reading or listening to audiobooks
19 spent studying financial markets
31 producing content
8 networking
9 meditating
32 planning